Шинтех - експерти в галузі підбору та продажу автомобільних шин з досвідом роботи понад 15 років. Застарілий сайт на Бітрікс перестав відповідати сучасним вимогам бізнесу, що стало причиною розробки нової платформи та оновлення дизайну.
Специфіка ринку автошин полягає в необхідності індивідуального підбору під умови експлуатації, сезонність, характеристики автомобіля і переваги водія. Правильний вибір впливає на безпеку, комфорт водіння та економічність використання транспортного засобу.
Старий сайт мав складнощі в об'єднанні каталогу продукції з простим інтерфейсом та ефективною системою фільтрації товарів. Новий сайт на Laravel дає змогу це зробити, спрощуючи роботу з базою даних: величезним списком товарів, їх фільтрами та іншим контентом. Вишенькою на торті - стало доопрацювання функціоналу і формування спрощеної версії калькулятора шин, що було ледве можливим на колишній платформі через низку факторів. Як підсумок, було прийнято рішення розробляти повноцінний інтернет магазин з окремими функціональними побажаннями від клієнта.

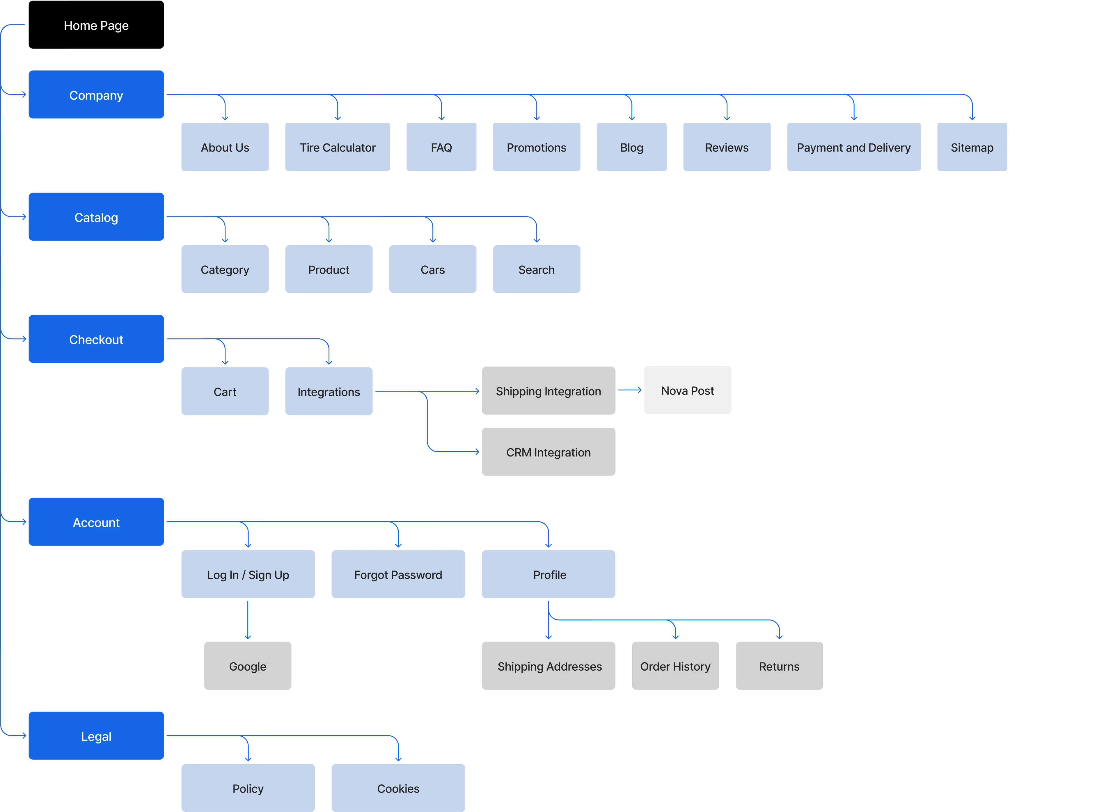
Під час проєктування сайту довелося заморочитися з формуванням структури, що матиме і каталог з фільтрацією, достатню кількість службових сторінок і функціонал особистого кабінету. Головна сторінка включає інформаційні блоки про компанію, форми під шинний і дисковий калькулятори, а також посилання на товарний ряд, службові блоки і посилання на статті блогу. Каталог продукції представлений з функціоналом фільтрації для можливості більш точного підбору товару користувачами. Функціонал калькулятора шин і дисків - додаткове спрощення користувачеві пошуку потрібного йому товару, де користувач витрачає менше часу на пошук, вводячи технічні характеристики, що підходять його автомобілю. Особистий кабінет і функціонал кошика - були зроблені стандартно, як у всіх сучасних інтернет магазинів.

У дизайні ми використовували корпоративні кольори бренду та елементи логотипу, які простежуються у всіх основних блоках сайту - від банерів до кнопок дії. Це допомагає користувачам краще запам'ятати бренд і робить сайт впізнаваним.
Інтерфейс побудований на простих і зрозумілих елементах - великі зображення, чіткі заголовки та кнопки. Такий підхід спрощує навігацію каталогом і процес замовлення консультації. На мобільних пристроях сайт залишається зручним до використання - всі елементи адаптуються під розмір екрану.



